交易者之家
快捷栏目
当前位置首页 > 交易者之家 > 天富研投
天富研投

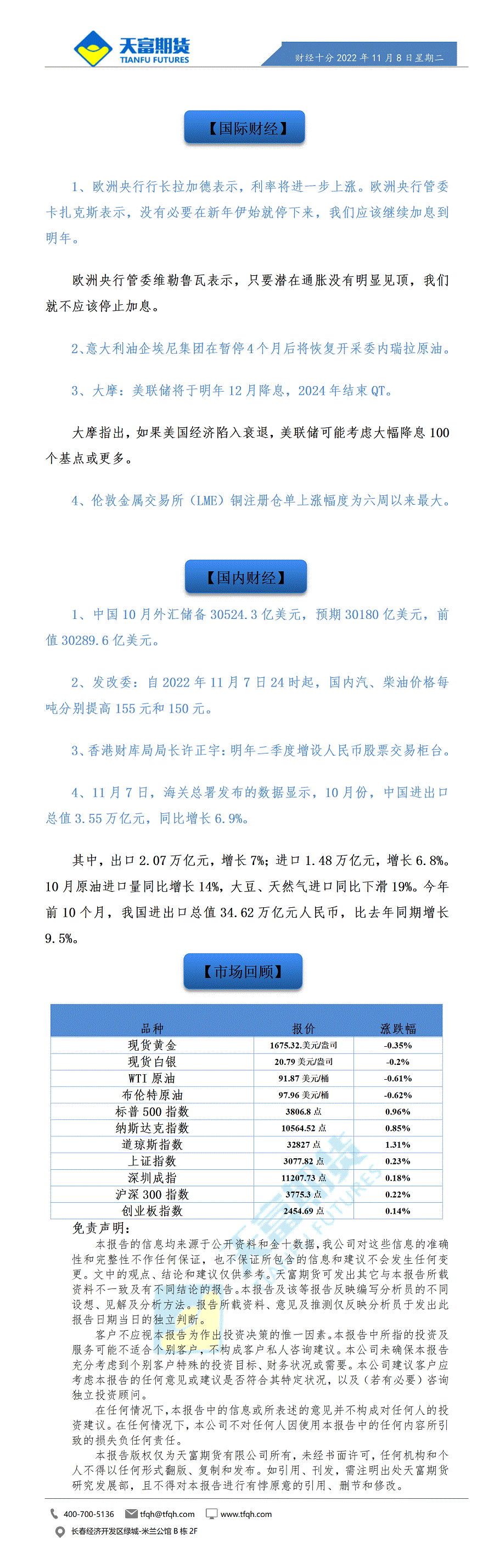
财经十分2022年11月8日

作者:互联网部 来源: 日期:2022/11/8 8:35:31 人气:41

财经十分11月8日 - 传_01.gif