交易者之家
快捷栏目
当前位置首页 > 交易者之家 > 天富研投
天富研投

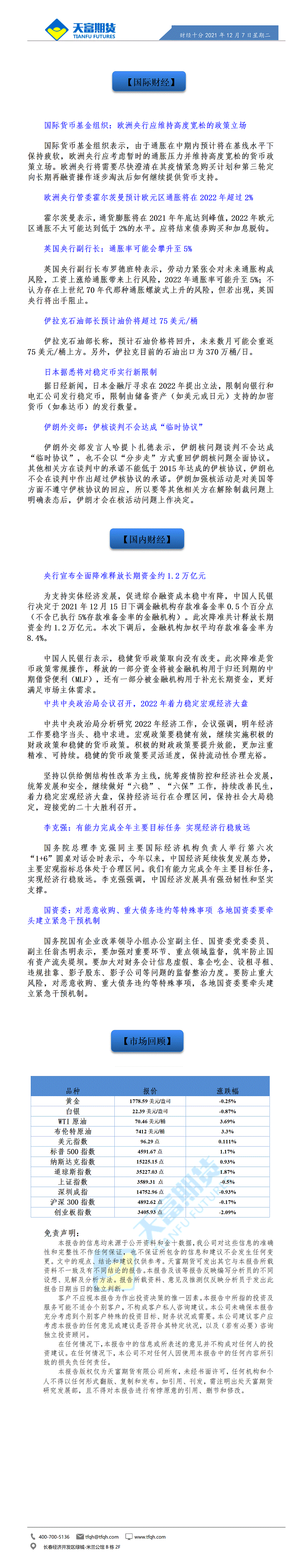
财经十分2021年12月7日

作者:互联网部 来源: 日期:2021/12/7 8:31:12 人气:23

财经十分12月7日 - 传_01.gif