交易者之家
快捷栏目
当前位置首页 > 交易者之家 > 天富研投
天富研投

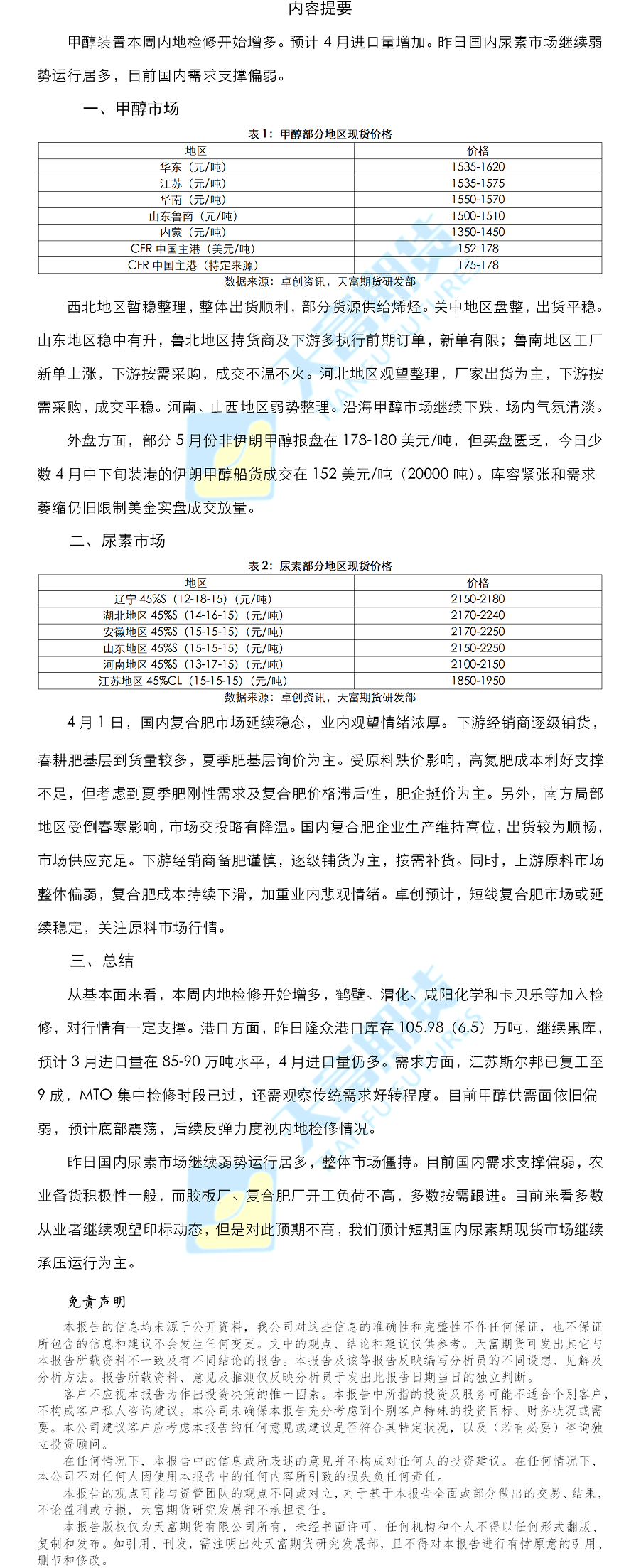
<天富研投>甲醇尿素日报2020年04月02日

作者:天富期货 来源: 日期:2020/4/2 10:34:26 人气:25

甲醇尿素日报.png