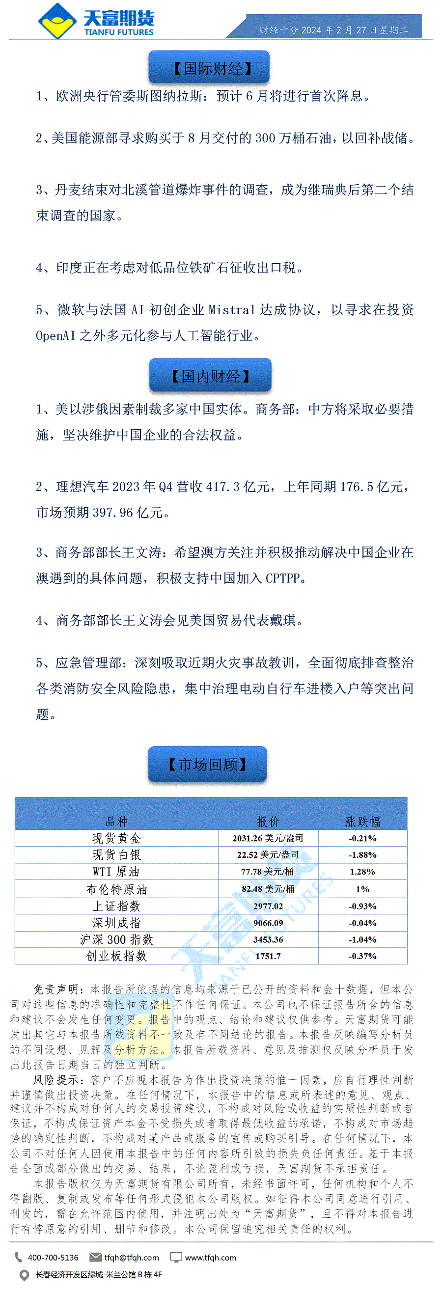
财经十分2024年2月27日
作者:互联网部 来源: 日期:2024/2/27 8:56:40 人气:41

上一篇:
交易参考2024年2月27日


Copyright © 2018 天富期货 All rights reserved 吉ICP备05006086号-1
吉公网安备 22010702000185号
地址:长春市经济技术开发区金川街与浦东路交汇绿城▪米兰公馆B栋4层 技术支持:国旭科技